外部のファイルおよび Web サイトへのハイパーリンクは、Visio でファイルおよび Web サイトへの標準リンクにエクスポートされます。
マップ内のトピックへのハイパーリンクは、対応する図形への Visio 図形ハイパーリンクとしてエクスポートされます。
マップがいくつかのシートに分割され、リンク先トピックが別のシートにある場合、ハイパーリンクは、関連する Visio シート上の一番上の図形にジャンプする Visio 図形ハイパーリンクとしてエクスポートされます。
トピックのノートは、図形を右クリックして [Mindjet MindManager ノート] をクリックすると表示することができる、特別な図形プロパティとして Visio にエクスポートされます。
添付ファイル
フォントの色、線の色、塗りつぶしの色
仕事情報
画像
マップを Visio にエクスポートするときには、1 時の位置にあるトピックから始まって時計回りの順序でエクスポートされます。トピックのツリーは、中央から外側、上から下の順序でエクスポートされます。
Microsoft Visio ステンシルを選択するときには、開始/停止マーカーをインポートするかを選択できます。これらはエクスポート制御マップ マーカー グループにインポートされます。
開始/停止マーカーを適用し、エクスポートを開始および停止する位置を指定できます。この方法では、マップの一部や選択したセクションだけをエクスポートしたり、マップをいくつかの図面に分割したりすることができます。
|
エクスポートするもの |
開始マーカーの位置 |
終了マーカーの位置 |
|
マップの一部 |
エクスポートする最初のトピック |
エクスポートする最後のトピック |
|
選択したセクション |
エクスポートする各セクションの最初のトピック |
エクスポートする各セクションの最後のトピック |
|
分割されたマップ |
各図面の最初のトピック |
(不要) |
フローチャート図面をエクスポートするときには、サマリー境界線とリレーションシップを使用して、プロセス フローの種類を指定することができます。
マップ上でリレーションシップやサマリー境界線を使用してプロセス フローを指定するには、ファイルを Visio にエクスポートするときに、[リレーションシップをエクスポートする] オプションと [概要トピックをエクスポートする] オプションを有効にする必要があります。
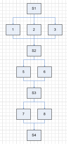
並列プロセス フローの場合はマップを次のような構造にします。
MindManager マップ :

Visio 図面 :
